上海谱艾达科学仪器有限公司搜索
咨询电话 13917986725

SIMCO EA-5J静电显示器


SIMCO EA-5J静电显示器

产品描述

SIMCOION EA-5J 静电显示器产品用途:

1:各类型除电器的评价及管理。
2:用于静电防护产品的评价。
3:用于测量工具的电荷衰减度。
4:用于静电对策的管理。


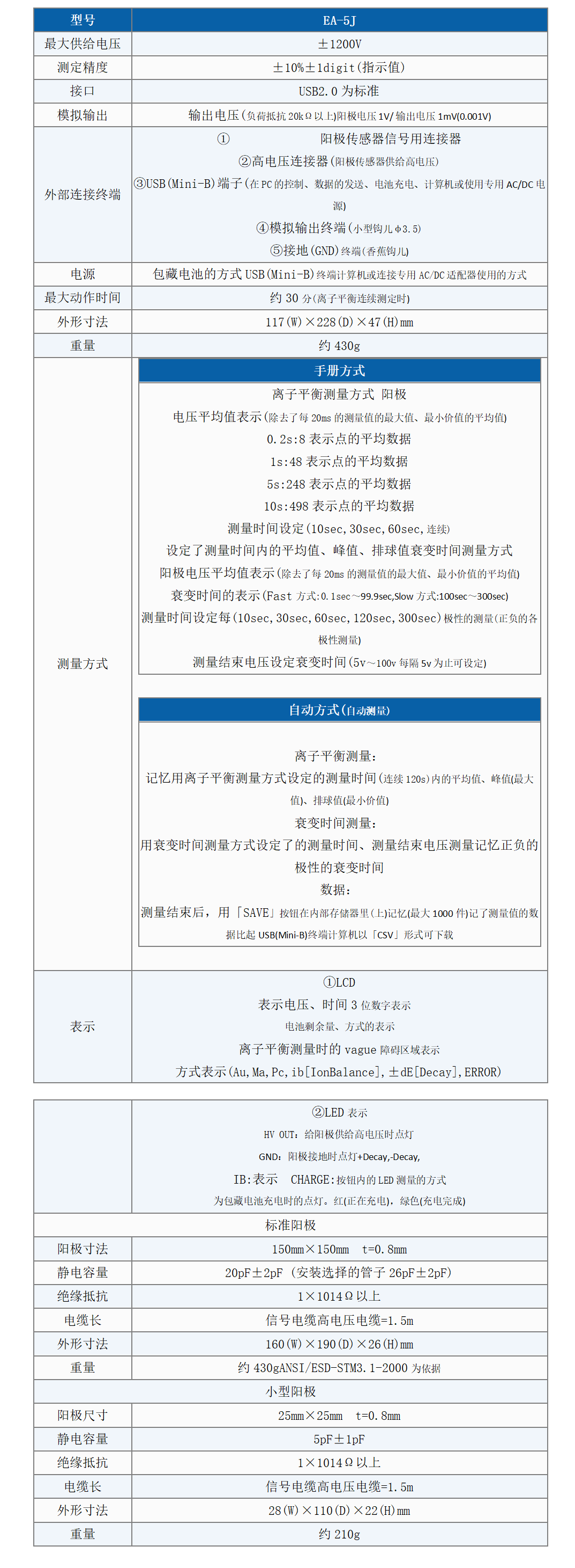
产品规格

暂无内容

SIMCO EA-5J静电显示器规格图

产品特点

1:紧凑、轻量、简单操作。而且用便利的充电式电池线测量。
2:从开始衰变时间起自动测试离子平衡性能。能有效的评价和管理除电器性能。
3:用[SAVE]按钮,内部存储器可保存最大1000个测量值。
4:按照各类型的除电器衰变时间,可选择离子平衡的测量时间。
5:衰变时间测量电压(100v~5v为单位)可设定,最适对合各类型的除电器和静电防护商品的评价对比。
6:标准装备模拟输出。也可以连接图表化,测量后也可简单作成报告书。
7:标准+极ANSI/ESD-STM3.1-2000依据,也可用小型+极装置内的除电器的测量。