上海谱艾达科学仪器有限公司搜索
咨询电话 13917986725

赛康聂克(SEKONIC)温湿度记录仪


赛康聂克(SEKONIC)温湿度记录仪

产品描述

日本“赛康聂克”牌
型号:ST-50A/50M

主要用途:
■ 动植物饲育室等研究开发的数据采集
■ 生物、半导体制造厂商无尘室的環境管理
■ 恒温水浴、环境实验室、恒温仓库等的管理
■ 美术馆、博物馆、文物等的保存环境管理
■ 蔬菜大棚,温室,蘑菇栽培等植物的培养环境管理
■ 大厦、公寓、隧道等施工现场的温湿度管理
■ 住宅、办公室、工厂等的室内温湿度管理

ST-50M机型可以插入内存卡,把温湿度记录仪的数据保存到内存卡,可以作为纸质记录的备份,通过专用分析软件,可以进行【数据管理】【图表表示】【高低点查询】【平均值表示】ST-50M机型可以进行多台的一元化管理。内存保存可以设定为1~60分钟的10种设定,打印纸可作同步设定。

■ 长期记录 操作便利的折叠式打印纸,一本打印纸长可以记录6个月
■ 长期稳定、广范围高精度测量 稳定性好,可以再-20~80℃的范围内获得长期稳定的测量结果


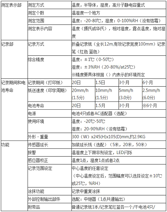
产品规格

赛康聂克(SEKONIC)温湿度记录仪规格图

暂无内容


选配件

■ 传感器的延长
通过延长线缆(选配,有5m/20m/50m)、可以使用到远离传感场所的、比如安装到恒温水浴内,作为监视器使用。

■ 警报输出模组(选配)
通过连接警报器、可以及时通知温湿度的异常